固定资产与总账对账是怎么样的,能详细说说吗,有例子和流程图更好
				
									
					
					
						|  | 
							liguoquan 2025年9月29日 17:5
								本文热度 2244 | 
					
				 
				 :固定资产与总账对账是怎么样的,能详细说说吗,有例子和流程图更好
:固定资产与总账对账是怎么样的,能详细说说吗,有例子和流程图更好一、 什么是对账?为什么它如此重要?
核心概念: 固定资产模块与总账模块的对账,是指将固定资产子账中所有资产卡片上的原值、累计折旧、净值的汇总数据,与总账(总分类账) 中对应的会计科目(如“固定资产”、“累计折旧”等)的余额进行核对,确保两者完全一致。
重要性:
- 保证账账相符: 这是会计基础规范的基本要求,确保明细账与总账数据一致,保证财务报表的准确性。 
- 发现错误和差异: 固定资产业务复杂(如新增、折旧、清理、变动等),任何一方的疏漏(如制单失败、凭证被误删、折旧计算错误)都可能导致差异。对账是发现这些问题的关键环节。 - 为结账提供依据: 在月末或年末结账前,完成固定资产与总账的对账是必须的步骤,确保当期核算正确无误。 
二、 对账的原理与核心内容
对账的本质是 “明细汇总 vs 总账余额”。
对账的核心科目:
- 固定资产科目
 
- 累计折旧科目
 
- (有时也包括 - 固定资产减值准备科目)
 
对账的逻辑关系:
- 固定资产原值对账: 
- 累计折旧对账: 
- 净值对账(结果校验): 
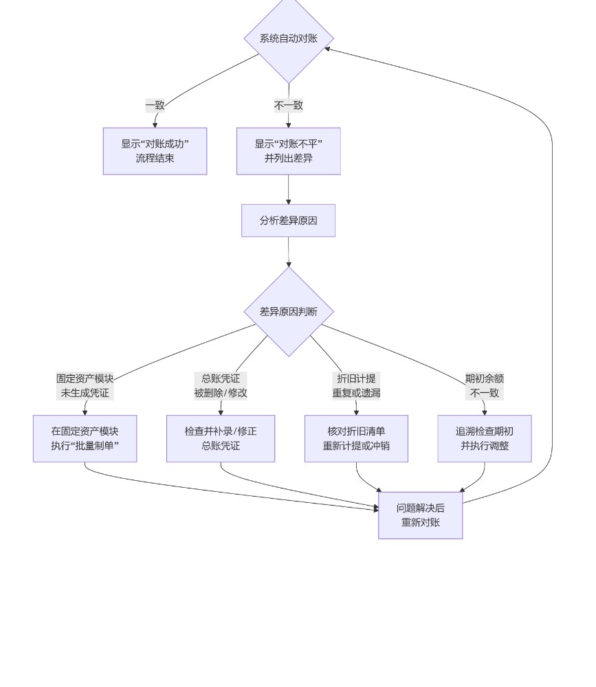
三、 详细流程(附流程图)
现代ERP系统(如用友、金蝶、SAP等)通常都提供了自动对账功能,但理解其手动流程至关重要。
流程图

 
- 准备与触发: 
- 执行对账: 
- 结果判断: 
- 差异分析与处理(核心难点):
 根据流程图,差异原因主要集中在以下几个方面:
 - 固定资产模块业务未生成总账凭证: 
- 总账中存在直接记账的凭证: 
- 折旧计提问题: 
- 期初余额不一致: 
 
- 重新对账: 
四、 实例说明
公司背景: ABC公司,使用用友ERP软件。当前期间:2024年5月。
5月份固定资产业务:
- 5月10日,购入一台笔记本电脑,价格8000元,在固定资产模块新增卡片。 
- 5月31日,在固定资产模块执行“计提折旧”功能,系统计算出本月所有资产的折旧总额为5000元。 
正确的流程与对账结果:
- 固定资产模块操作与数据: - 完成资产新增和折旧计提。 
- 固定资产模块汇总数据(截至5月31日): - 原值总额:- ∑(原值) = 1,000,000 (期初) + 8,000 (新增) = 1,008,000 元
 
- 累计折旧总额:- ∑(累计折旧) = 200,000 (期初) + 5,000 (本月计提) = 205,000 元
 
 
 
- 生成凭证: - 在“批量制单”中,为新增资产生成凭证: 
- 在“批量制单”中,为折旧计提生成凭证: 
 
- 总账模块数据: - “固定资产”科目余额:- 1,008,000 元
 
- “累计折旧”科目余额:- 205,000 元
 
 
- 执行对账: - 系统比较: - 原值:- 1,008,000 = 1,008,000✅
 
- 累计折旧:- 205,000 = 205,000✅
 
 
- 结果:对账成功。 
 
一个典型的差异场景:
假设会计人员在计提折旧后,忘记了在“批量制单”中生成折旧凭证。
此时对账情况如下:
排查与处理:
- 会计人员查看对账报告,发现是累计折旧有差异。 
- 检查固定资产模块的“折旧分配表”,确认本月应提折旧5000元。 
- 再去“批量制单”中检查,发现有一条“折旧计提”的记录状态是“未制单”。 
- 选中该记录,生成凭证 - 借:管理费用-折旧费 5,000 贷:累计折旧 5,000。
 
- 凭证传递到总账后,总账“累计折旧”科目余额变为205,000元。 
- 重新对账,结果平衡。 
总结
固定资产与总账对账是一个系统性的校验过程,它强制要求业务(固定资产管理)与财务(总账核算)保持同步。理解和掌握对账的原理、流程和差异分析方法,是财务人员确保资产数据准确、顺利关账的必备技能。在ERP环境下,充分利用系统的自动对账功能,可以极大提高效率和准确性。
该文章在 2025/9/29 17:05:11 编辑过